成人直播
成人直播简介
院长致词
学校主页
成人直播
成人直播概况
成人直播简介
现任领导
院长致辞
院系设置
教师信息
联系我们
成人直播新闻
成人直播新闻
公告通知
学术动态
科学研究
科研概况
科研项目
科研成果
科研平台
广西高校人文社科重点研究基地
研究生教育
科学硕士
MPA教育
硕士招生
博士招生
本科教学
专业介绍
培养方案
常用表格下载
教学成果
学生天地
学风建设
学术园地
课外活动
心灵有约
学生社团
党团工作
院友之家
校院庆专栏
院友信息
助学基金
院友捐赠
人才招聘
English
下载中心
成人直播
>>
科学研究
>> 正文
科研概况
科研项目
科研成果
科研平台
广西高校人文社科重点研究基地
西大主页
广西教育厅
教务管理
西大图书馆
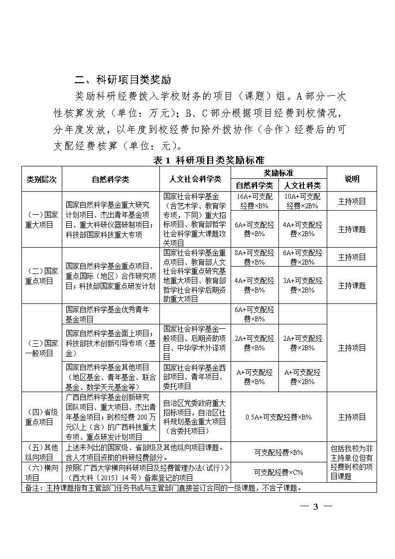
成人直播 科研业绩奖励办法
2019年11月07日 点击:[]
【
关闭
】